Testing Cloudflare's Code Mode on Azure DevOps MCP
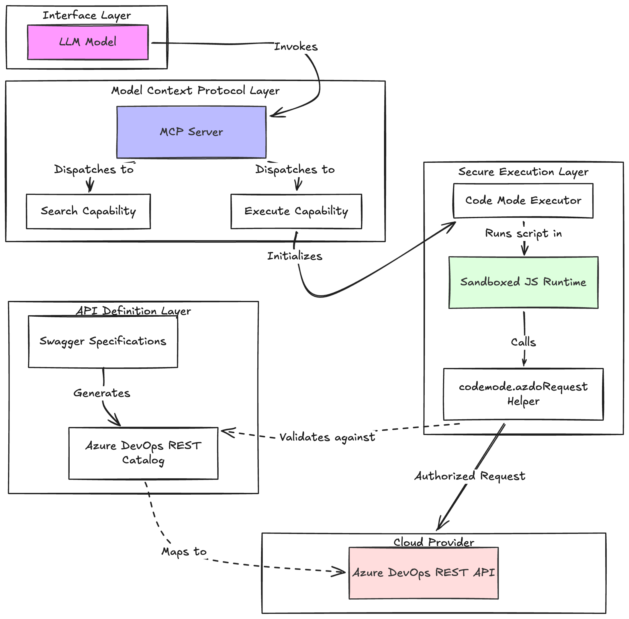
I recently spent some time testing Cloudflare's Code Mode in implementing the Azure DevOps MCP server in a more lightweight manner. This post goes through some of my experiences.…
Read more
I recently spent some time testing Cloudflare's Code Mode in implementing the Azure DevOps MCP server in a more lightweight manner. This post goes through some of my experiences.…
Read more
I wanted Bicep diagnostics to show up in OpenCode with a custom LSP setup, as I noticed the models making a bunch of mistakes without it. Here's how to do it.…
Read more
I've been experimenting with a lot of different agent setups, harnesses and model combinations over the last months, and I've ended up settling on a workflow that is fairly simple in structure even if the tooling around it is changing quickly.…
Read more
Now that MAF is nearing a GA release, I took my existing demo and translated it to see how the new framework feels in real code. In this post I'll recap my thoughts on the new framework.…
Read more
I've been building out AI platforms on Azure, and as part of that ended up spending a fair bit of time with both the newer AI Gateway story in API Management and the imported Microsoft Foundry endpoint flow.…
Read more
This post is about browser feedback for coding agents during normal development work, not about fully autonomous browser agents or end-to-end testing as such.…
Read more
I’ve been refining my own mental model for agent splits in coding workflows, and this post is a snapshot of what has worked best so far.…
Read more
In this post I'll show you how I've configured the providers to my own Foundry, which hosts both the recently announced Anthropic models as well as models by OpenAI and others.…
Read more
Core ideas and GH + OpenCode implementations of the Research - Plan - Implement development flow…
Read more
In this post I'll describe some of the fundamental building blocks of creating an AI Dev platform for organizations in Azure.…
Read more
In this post I'll open up my own thinking on what should be defined at which layer of your LLM tooling stack.…
Read more
A while back, Microsoft had a huge hype cycle around the rename of Azure AI Studio to Azure AI Foundry. I've had a while to get to know the product and in this post will try to open up how it all works from a Azure resource perspective.…
Read more
The Managed DevOps Pools (MDP) resource in Azure has been Generally Available since Ignite 2024. Let's see how to set one up, and discuss why I think this solves a common problem in my projects: requiring deployments into VNETs.…
Read more
The Bicep team has recently published the "Bicep Templates for Microsoft Graph" extension into public preview. I've been playing around with it a bit, and wanted to document my experiences.…
Read more
In this post we'll see how to set up our own Kubernetes cluster to act as an External Identity Provider.…
Read more